成都市金牛区妇幼保健院
院内比选公告
一、项目名称:
成都市金牛区妇幼保健院遴选院内小程序供应商。
二、项目发布方式:
本市场调研项目在成都市金牛区妇幼保健院官网主页上公开发布(提供免费下载),供符合条件的生产企业、经营企业以及潜在供应商前来参加市场调研。
三、院内比选时限及地点:
1、文件递交时间:2021年8月11日(星期三)下午17:00前。
2、递交地点:成都市金牛区妇幼保健院8楼院务部。
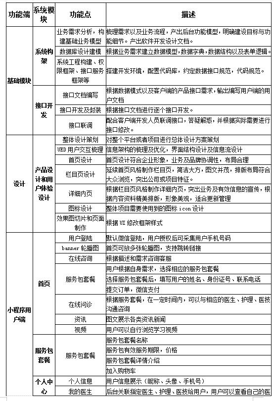
四、品目、配置及需求:



五、提供真实齐全的资质证明文件一份(保证所提供的各种材料和证明材料的真实性,承担相应的法律责任,并请按照下面的顺序装订):
1.封面(注明包号、品目、公司名称、联系人、联系电话、加盖公司印章)
2.营业执照(副本)营业执照范围须具有信息设备及信息耗材相关资质
3.税务证(国、地税副本)
4.组织机构代码证(副本)
5.质量保证书(见附件1)
6.经办人授权委托书(原件,见附件1),法人、经办人身份证复印件。
7.国家规定的其它相关资质证明文件或其它涉及特许经营许可的须提供经营许可证书的复印件。
8.报价一览表(见附件1)
9.质量检测中心或法定机构出具的产品检测报告∕性能自测报告∕出厂检验报告的复印或扫描件(涉及安全用品的需提供)
10.如有其他证书:产品在技术、节能、安全、环保和自主创新方面获得的认证证书或制造厂家和产品所获国家级荣誉称号等复印或扫描件
11.售后服务承诺书(含质量、货源保证,产品验收标准、质保期、售后服务响应等)
12.封底
六、报价要求
1.以人民币报价。(报价格式见附件1)
2.报价表中的价格应包括货物设计、材料、制造、包装、运输、装卸、保险、关税、增值税、仓储、商检、卫检、报关、输机、清关手续费、调试、培训、质检、保修、其它伴随服务等所有费用。
3.可提供多种备选产品,分别报价,并分别说明性能、配置及参数。
七、其他说明:
1.根据要求及自身实际,用A4纸编制市场调研书,严格按上述第五条的装订顺序编制市场调研书。
2.如有,提供相关的产品技术资料。
3.提供的所有资料须加盖鲜章。
4.特别申明:现公示的功能需求、配置及技术性能因市场了解的局限性,无任何针对性,如有不全之处,敬请理解,并请参与单位详实介绍推荐产品。对未公示配置及技术性能的,请各竞选人自行提供。
八、其他说明
1.项目解释权归院务部,联系人:张老师68938000。
2.各供应商如对此项目有质疑、投诉,请于采购时间截止前即2021年8月11日15:00点前以书面形式向纪检监察室提出,超期不予受理。纪检监察室联系人:邹老师69517102。
附件: